各学部(学院):
为深入学习贯彻党的二十大和二十届二中、三中全会精神,促进人工智能与经济发展、社会民生深度融合,培养一批既懂人工智能技术又熟悉行业发展的复合型人才,助力培育发展新质生产力,特举办第十九届“挑战杯”全国大学生课外学术科技作品竞赛“人工智能+”专项赛。
一、参赛对象
2025年6月1日以前正式注册的国内全日本科生、硕士研究生和博士研究生(均不含在职研究生)均可申报作品参赛,以个人或团队形式参赛均可,每个团队不超过10人(含作品申报者),每件作品可由不超过3名教师指导完成。可以跨专业、跨学校、跨地域组队。参赛人员年龄在40周岁以下,即1985年6月1日(含)以后出生。
本校硕博连读生(直博生)若在2025年6月1日以前未通过博士资格考试的,按硕士生学历申报作品,若通过,则按博士生学历申报作品。没有实行资格考试制度的学校,按照前两年为硕士、后续为博士学历申报作品。本硕博连读生,按照四年、二年及后续分别对应本、硕、博申报。
鼓励支持中外青年联合组队参赛。鼓励具有国外普通高等院校学籍的在读学生(主要指有国外学籍的外籍学生及中国籍海外留学生)和国内满足参赛资格的学生(包括外籍来华留学生),联合组队共同报送作品。相关要求参照上述内容。
二、赛道安排
(一)“人工智能+”创意赛
1. 赛道介绍
本赛道为开放式创意赛道,注重作品的创新创意。参赛者可基于学科实际及兴趣爱好,借助大模型技术,通过零代码或低代码完成人工智能原生应用的设计、开发和线上运行,体验人工智能原生应用从开发、展示到运行的全流程。
2. 作品形式
需提交项目策划书、项目视频介绍、线上链接等材料。
3. 资源支持:https://2025.tiaozhanbei.net/d49/ai_plus_cy
(二)“人工智能+”应用赛
1. 赛道介绍
本赛道鼓励广大参赛者既瞄准国家重大战略需求与科技前沿问题,又从保障和改善民生、为人民创造美好生活的需要出发,充分利用自身所学所长,助力人工智能技术与各行业深度融合的“人工智能+”向纵深发展。
应用赛九大选题方向参考:人工智能+农业发展、人工智能+工业制造、人工智能+医疗健康、人工智能+教育教学、人工智能+交通运输、人工智能+环境保护、人工智能+政务管理、人工智能+文化旅游、人工智能+其他综合领域
2. 作品形式
需提交项目介绍和展示材料、佐证材料等。作品(实物或者技术)须能通过视频或图文形式全方位展现。
3. 资源支持:https://2025.tiaozhanbei.net/d49/ai_plus_yy
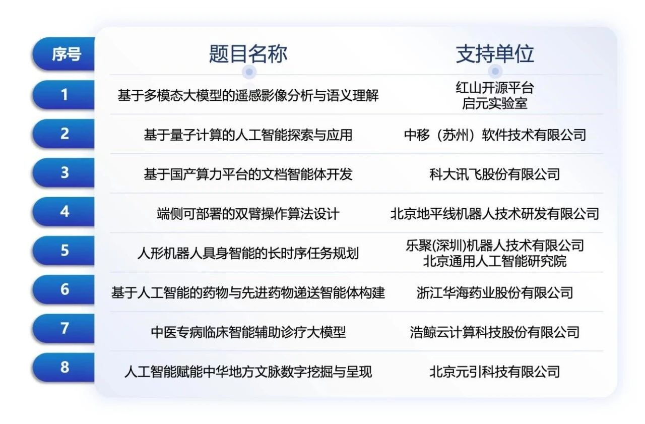
(三)“人工智能+”挑战赛
1. 赛道介绍
本赛道由人工智能领域的相关企业和科研机构,立足实际研发需求,提出需要破解的“卡脖子”难题,汇聚青年智慧集智破题。

2. 作品形式
根据各题目要求完成相关作品。
3. 题目方案:https://2025.tiaozhanbei.net/d49/ai_plus_tz
三、赛事要求
(一)作品要求。同一作品不得同时参加本届竞赛主体赛事、其他专项赛事,仅可参加本专项赛的其中一个赛道,往届报送过的作品不得重复报送。毕业设计和课程设计(论文)、学年论文和学位论文、国际竞赛中获奖的作品、获国家级奖励成果(含本竞赛主办单位参与举办的其他全国性竞赛的获奖作品)等均不在参赛范围之列。作品必须具有完全知识产权,严禁抄袭。
每件作品仅可由1所高校推报,高校在推报前要对参赛团队成员及作品进行相关资格审查。各高校申报作品总数不限,参赛学生每人限主持1件。相关要求依照《“挑战杯”全国大学生课外学术科技作品竞赛章程》执行。
(二)赛程节点。省赛组委会组织评审环节,并于2025年7月31日前完成“人工智能+”创意赛、应用赛的国赛推报工作,不限名额择优推报。国赛将按照学历最高的参赛成员划分至专科组、本科组、硕士组和博士组分开评审。“人工智能+”挑战赛根据各题目要求提交作品。9月上旬前,组织国赛初审。终审决赛与主体赛全国终审决赛一并开展评审。
四、相关支持
参赛学生可登录第十九届“挑战杯”竞赛官网(https://2025.tiaozhanbei.net/)获取模型、数据、算力、培训等资源,完成参赛报名和作品报送等工作。
五、激励措施
根据作品报送情况,评选出若干优秀作品予以激励。优秀作品中,特等奖作品不超过10%、一等奖作品不超过20%、二等奖作品不超过30%,其余为三等奖作品。
六、其他事项
完成报名后,加入校区“人工智能+”专项赛QQ群(1046823610),报名审核工作将在群中发布。

共青团哈尔滨工业大学(深圳)委员会
2025年5月15日
(联系人:李钊颖,联系电话:0755-26920634)