各学院团委:
为贯彻落实《“美丽中国,我是行动者”提升公民生态文明意识行动计划(2021—2025年)》,加强青少年生态文明宣传教育,凝聚生态文明建设全民共识,推进生态环境保护全民行动,形成全社会共同参与生态文明建设良好局面,携手共建美丽中国,生态环境部宣传教育中心联合四联漫画赛事运营(大连)有限公司、中国日报视觉中心共同开展“美丽中国,我是行动者”第三届全国青少年生态环境四联漫画征集活动。有关事项通知如下:
一、活动主题
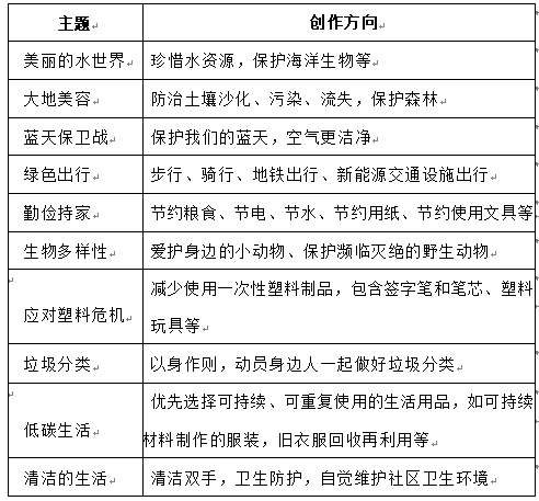
围绕“全面推进美丽中国建设”主题,以“美丽中国,我是行动者”为主旨,以绘画手法及“四联漫画”为表现形式,通过青少年自己编写的生态环保小故事或者小创意,表达其心中生态环境保护理念,用“小手拉大手”方式展现美丽中国建设成果。可围绕以下主题及方向进行创作(见下表),也可不拘泥于以下主题及方向进行创作。

二、组织机构
主办单位:生态环境部宣传教育中心
承办单位:四联漫画赛事运营(大连)有限公司
支持单位:中国日报视觉中心
三、征集要求
(一)征集分组
幼儿组(学龄前)、小学A组(1-3年级)、小学B组(4-6年级)、中学组(含高中)、大学组均可报名参加(22周岁及以下学生)。
(二)征集规则
1、四联漫画作品要求作者原创,不得抄袭或他人代笔,使用指定画纸格式。作者(或监护人)在画纸背面的版权栏签字确认,在线上投稿时同步在版权栏打√确认。2、要求作者紧扣主题,按照四联漫画“起承转合”的特点,以故事性为主,突出表达漫画的讽刺和幽默等特点。
3、每位作者只能有一幅四联漫画作品参加本次征集活动,只能勾选一个类别,可选择自由创作、预设图形创作、角色创作、团队创作共四个类别其中一个类别进行创作,多选无效。
4、幼儿组的作者不需要单选四个类别,可发挥想象力任意创作,文字部分可以由监护人代写。
5、建议选择“预设图形创作”类别的图形,采用“美丽中国,我是行动者”的主题标识。

美丽中国·我是行动者
6、建议选择“角色创作”类别的主要形象,采用主办单位推荐的小山、小水、豆仔的形象。



活动鼓励以团队名义参赛,请在作品背面的信息栏中标注“团队名称+参赛学生名字”,团队第一负责人必须是学生,成员可以是家长、同学,队员不超过四人,需共同完成创作。以团队名义参加,在线上选择“团队创作”类别。指导教师不能参与组队。
8、请选手关注“四联漫画大会”微信公众号。(扫描下方二维码)

在“四联漫画大会”微信公众号的导航栏上,点击“作品投稿-下载画纸”按钮,即可获得征稿专用画纸的模板,可以采用尺寸为A3规格的绘图纸。
四、报名方式
1、作品创作完成后,请作者(或监护人)在“四联漫画大会”微信公众号的导航栏点击“作品投稿-投稿注册”按钮,进入“言辞海”微信小程序,将作品页拍照后,以电子版形式上传投稿。线上需填写作者姓名、年龄、所在学校和班级、监护人姓名和联系方式、指导教师姓名和联系方式、作品名称和介绍等相关信息。
2、完成线上投稿报名并进入全国入围评选阶段的作者,需将作品邮寄到主办单位指定地点。(注:未在线上完成投稿注册的作品,不能参与本次征集活动。)
五、征稿时间
2024年5月23日起至2024年8月31日征稿截止。
六、成绩设置
1、根据年龄组别和作品类别,项目组将联合评审专家,为参与个人和团队评选出一、二、三等及优秀奖。本次活动采用初评和终评两种形式。终评由主办单位组建全国终评评委会,根据故事、视觉、创意、色彩、黑白五个分项评选标准,评选出优秀作品。
2、美丽中国,我是行动者小漫画家奖及美丽中国,我是行动者小漫画家影响力奖获奖比例均约为入围数量的:一等奖2%、二等奖3%、三等奖10%、优秀奖15%。
3、获得一等奖、二等奖或三等奖作品对应的指导教师将获得“美丽中国,我是行动者”第三届全国青少年生态环境四联漫画征集活动优秀指导教师奖。
4、组织动员投稿数量不低于50幅作品的单位将获得“美丽中国,我是行动者”第三届全国青少年生态环境四联漫画征集活动优秀组织单位。
5、征集结果将通过主办单位相关新媒体平台、四联漫画大会官方媒体平台、网站等发布,获奖者由主办单位颁发证书。
七、版权说明
1、本次征集活动不收取任何费用,绘画作品上交后概不退还,绘画作品版权属于主办单位和承办单位所有。
2、主办单位和承办单位有权对所有征集作品、入选作品 进行复制、展览、发表、出版画册、光盘等活动,不再另付稿酬。
共青团哈尔滨工业大学(深圳)委员会
2024年6月21日
(联系人:李老师,电话:86525973)